-
-
杭州市住宅装饰工程质量
评审服务中心热线
0571-87011962
时间:2022-03-17 阅读:9003
杭州市城乡建设“十四五”规划(中)
二、提高城市综合承载力,构建安全韧性都市
围绕杭州新时代经济社会发展需求和人民群众美好生活需要,强调全市一盘棋,进一步加大基础设施建设投入,健全综合智能高效的立体化现代城市交通体系,补齐市政基础设施短板,提升城市系统免疫能力,推进城市安全发展。
(一)构建功能完善的城市路网体系
不断优化路网体系。围绕亚运保障、城市空间优化、产业发展支撑、城市交通拥堵缓解等发展需求,按照“高标准建设新城新区完善功能、高品质优化中心老城提升品质”的总体思路,重点推进完善各功能区路网布局,攻坚区间快速路、配套主次干路、打通区内支路微循环,形成功能完善、级配合理的城市道路网系统。高质量整治提升城市道路品质,在强化设计质量源头管理、强化施工质量管理、强化政府质量监管等方面进一步加强杭州市城市道路工程建设质量管理,提升杭州市城市道路工程建设质量。
加快全市快速路网建设。进一步提高城市交通的快捷通达能力,打造“两环七横五纵九连”网络体系,至“十四五”末,快速路网运营里程至555公里,支撑“一核九星”新型城市空间格局构建,助力城市能级提升。全面落实推进《杭州市“迎亚运保畅通快速路网建设四年攻坚行动计划”》,亚运会前建成快速路网464公里;绕城内“四纵五横”全面成网,沪杭高速公路提升工程全面建成,快速路网“联络线”进一步紧密;“绕城”外“延伸”快速路加快建设。深入推进区域一体化发展支撑,不断优化完善外围区域快速路网;“中环”全面建成;加快快速路网与高速公路、国省道的衔接,充分融合公路和城市道路体系,推进干路为主向干支并重转变;完善推动跨区域衔接骨干道路建设一体化统筹,全面建成跨区域联系干路。
织密城市建成区路网。坚持高起点规划、高强度投入、高质量建设、高效能管理的“四高标准”,系统谋划推进各大功能区块城市道路建设与更新,按照打造“畅通工程”、“民心工程”、“生态工程”、“文脉工程”、“竞争力工程”的五位一体要求,注重城市道路建设与沿线建筑、街区等整治、保护、改造、建设、开发、管理的关系,推动道路建设与城市有机更新相协调,与城市魅力相吻合,不断织密建成区路网密度,提升道路服务水平。
坚决打通城区“断头路”。完善推进机制,强化要素支撑,结合省市治堵工作与城市建设开发进度,2021年至2023年三年实施打通城市道路“断头路”项目77个,基本消除严重影响区域路网沟通和群众生产生活的“断头路”。进一步改善区域道路“微循环”,提高交通通达程度,提升城市运行效率,满足畅通出行的基础需求,提高城市交通承载能力。
持续推进轨道交通建设。“十四五”期间,轨道交通四期建设规划项目全部启动,所有线路均完成初步设计审批并开工建设。四期工程投资完成50%以上,1~2条延伸线路建成通车。

(二)打造科学合理的静态交通体系
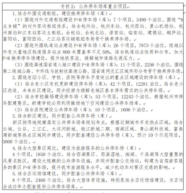
按照“智慧引领、盘活存量”的导向,促进停车系统与动态交通协调发展,提高国土空间利用效率,构建规模适宜、布局科学、结构合理的停车设施和充电设施,完善多层级协同的规划、建设、管理体系。核心城区以停车需求控制为主、外围城区加大停车换乘系统建设,至2025年,新增公共停车泊位3.5万个,基本实现停车入位,路外公共停车泊位比例不低于7%,路内泊位不高于3%。鼓励新建停车场库充电设施同步建设到位,不断提升我市充电设施建设规模和配置水平;结合我市实际,引导换电站建设企业开展布点建设。

(三)持续优化绿色慢行交通系统
加强设计目标引导,有效解决快慢交通冲突,以步行和非机动车为中心,重点做好轨道站点出入口附近的道路交通衔接配套与道路交通系统的契合,使道路设计理念向街道设计理念转变,促进绿色交通发展。继续推进立体过街等设施建设,优先保障慢行系统路权。满足无障碍通行要求以及健身休闲需求,打造以人为本、便捷安全、绿色环保的慢行友好型城市交通体系,包容多元的城市功能,带动城市发展,激活城市魅力。
(四)加强给排(污)水设施建设
提升供水保障水平。按照“清源提质、一网多源、智慧高效、安全互联”的目标,科学谋划供水设施布局,扎实推进提升供水能力“五大系统工程”,强化水安全保障,推动城乡均质化协调发展,提高水资源利用率。到“十四五”末,千岛湖配供水工程全线完成,基本实现市域全覆盖(除临安外)。逐步落实水资源“双线”管控,水资源管理制度基本建立;结合水务一体化改革的推进,优化供水设施布局,基本形成城乡一体化供水格局,提高供水安全性;加大二次供水设施改造力度,提高入户水质,满足居民高品质供水需求;信息化平台建设不断完善,智慧管理水平显著提升;水源应急调度灵活、设施抢修响应及时,供水安全水平不断提升。城市综合生活用水和工业集中用水系统分开,在工业集聚区推行工业分质供水,优水优用,节约水资源。

提升污水处理能力。继续加快城镇污水处理厂设施建设和提升改造,推进城镇污水收集处理设施由“规模增长”向“质量提升”转变,力争实现“总量平衡,适度超前”。至2025年,计划污水管网新建改造450公里,完成市域城镇污水处理厂清洁排放提标改造,实现市域城镇污水处理厂污泥100%安全处置,城市建成区基本建成“污染收集高效、处理能力匹配、建设标准先进、运行管理智能”的城镇污水治理体系。

(五)全面打造国土立体开发示范区
建设高质量杭州“地下城”。完善地下空间规划和建设体系,推进地上地下统筹开发,推进新区地下空间统筹成片开发、老城已建成地下空间再开发,提高轨道站点周边通道的连通性和覆盖范围,完善区域步行网络。结合轨道交通和城市热点地区开发时序,实施“多廊道生长、多圈层开发、深层复合利用”发展策略,逐步完善以轨道交通换乘枢纽、公共活动中心等区域为重点的地下空间总体布局,构建“一主四片、多廊道、多圈层”的地下空间结构,形成“竖向分层、横向贯通、纵向一体”的国际化高水准地下城,促进地下空间综合化、系统化、网络化、深层化、智慧化、科学化的高质量综合利用,推进地下空间治理现代化、数字化,重塑城市深度与厚度、打造国土空间立体开发示范区。

推进地下空间网络化发展。加快三江汇、云城、钱江世纪城、望江新城、连堡丰城一期等重点区域地下空间开发,推动建设一批地下综合体项目。在钱江新城核心区、延安路-近湖地区、萧山中心区、滨江中心区、临平中心区等地下空间开发有一定基础,且有地铁支撑的公共中心,采取连通通道完善的模式,提升地下空间的系统性。在望江新城、创新创业新天地地区(南片区)、四七堡地区(钱江新城二期)、钱江世纪城(亚运村片区)、萧山科技城、杭州南站中心区等片区,结合老旧楼宇改造、地面片区开发等城市建设工作,采取成片统一开发模式,不断拓展地上、地下空间网络,推进城市空间综合化、系统化、网络化建设。
(六)建设安全可靠的电力保障体系
持续加强全市电力输配体系建设,打造安全可靠、均衡发展、适度超前的世界一流电网,切实增强全市能源供应保障能力。聚焦钱江新城、三江汇区域、大城北区域等全市重点发展区块,进一步优化电网规划,推进电网相关配套设施建设。进一步完善核心主网架结构,重点实施白鹤滩-浙江±800千伏特高压直流项目及配套工程建设,新改建4座500千伏变电站,新扩建19座220千伏变电站及69座110千伏变电站,完善500千伏“四源三环”和220千伏“双目双口”骨干网架结构。有序推进电网布点建设,积极推进配网高可靠性示范区建设;全力打造杭州新型城镇电网,着力推进杭州新农村电网建设;合理规划变电站布点,高效利用土地,加快廊道和综合管廊统一谋划布局,合法合规有序推进变电站选址“入公建”、“入地下”。
三、推进城市有机更新,打造高品质宜居环境
构建“以人为本”的生产和生活空间,提高城市宜居性,始终坚持“保护第一”、“生态优先”、“文化为要”等城市有机更新理念,以老旧小区改造、大城北建设为突破口,以“绣花”功夫统筹推进城市有机更新,依托山水脉络,因地制宜推进特色化、个性化城市建设,进一步优化城市生活品质。
(一)做好城中村改造“下半篇”文章
强化责任意识,把安置房建设作为提高民生质量、推动城市发展、维护社会稳定的重要工作,加快安置房及配套设施建设和回迁安置进度,缩短被拆迁群众在外过渡时间,维护被征迁安置对象的切身利益。围绕质量安全、工程进度、资金使用等重点环节组织开展专项检查,着力打造安置房建设廉政工程、阳光工程和放心工程。2021年重点完成在外过渡5年(含)以上有安置意愿被拆迁户回迁安置,并同步推进5年以下在外过渡户的回迁安置,2023年底前基本完成,2024年底前全面完成现有在外过渡户回迁安置。
(二)争创老旧小区改造全国标杆
统筹推进老旧小区综合改造。对2000年(含)以前建成、近5年未实施综合改造且今后5年未纳入规划征迁改造范围的住宅小区实施改造提升,改善居民居住条件,努力打造“六有”宜居小区,提高人民群众的获得感和幸福感。有序推进既有住宅加装电梯和二次供水改造,因地制宜解决“停车难”问题。探索多样化的改造模式和资金筹措路径,鼓励市场主体和社会力量参与,推动多元主体参与。进一步深化完善“居民主导、政府引导、社会参与”的“杭州改造”模式,探索推进“连片改造”模式,力争到2022年,城镇老旧小区改造制度框架、政策体系和工作机制基本成熟,成功打造“旧改”全国样板。
探索拆改结合的新模式。充分尊重居民意愿,因地制宜推进老旧小区拆改结合模式,对于房屋结构存在较大安全隐患、使用功能不齐全、适修性较差的城镇老旧小区,可采取拆改结合方式。
融合未来社区理念。鼓励有条件的老旧小区积极申报“未来社区”试点,整合政策措施,全方位多形式推进社区更新。从统筹住区整体布局、老旧更替融合、经济可行的层面,优化资源配置。小区内及周边新建、改扩建社区服务设施,在不违反国家有关强制性规范、标准的前提下,研究适当放宽建筑密度、容积率、提高土地复合利用效率、新增建设用地指标等措施,产生空间增量增加资本价值。
推进完整居住社区建设。加快社区服务设施建设,补齐在卫生防疫、社区服务等方面的短板,打通服务群众的“最后一公里”。新建大型居住小区独立建立基本公共服务、便民商业服务和公共活动空间等设施。新建小型居住小区和老旧小区鼓励利用存量用房和周边用房,提供给所在街道、社区,用于小型居住小区、老旧小区养老托幼、医疗卫生等配套服务,充分利用现有周边街区承担便民商业服务功能,利用城市散落空间或隐蔽空间建设小型绿地、小公园、街心花园、社区小型运动场等口袋公园。

(三)高品质建设生态幸福河道
推动“美丽河道”向“幸福河道”迭代升级。以完善绕城内剩余未整治河道建设为重点,深耕核心城区河道建设,挖掘河道功能,结合外围区县(市)现状建成区城市化程度以及未来建设的重点区域分布逐步开展绕城以外城市河道综合整治工程,实现河道整治全市域一盘棋的目标,“十四五”期间,全市域共安排155条河道的建设任务,总计建设264km。巩固河道的防洪排涝、航运的基础功能,修复河道的生态功能,不断优化河道景观、慢行系统、沿河绿道、水上交通网络,挖掘河道综合功能,实现水、城、人融合共生,构建集“水安全、水环境、水文化、水景观、水交通”等多位一体的现代化幸福河道。
深度挖掘河道文化内涵。尊重河道场地原有风貌和历史,遵循“挖掘、继承、保护、发展”的原则,整合河道周边文化元素,串联文化遗产,有效保护历史遗存和特色景观资源,强化城市文化特色和精髓。试点打造构筑滨水发展轴带,坚持跨区联动、统一规划、协同开发,协同推进沿河城镇开发、开放和生态文明建设,打造文化遗存与城市商业等高度融合的城市环境。

(四)高标准打造美丽诗画绿道
坚持系统完善、以人为本、生态优先、文化传承、因地制宜原则,加强绿道系统性和网络性建设,到“十四五”末,市域绿道达4800公里以上,在市域形成“两轴两连九射多环”的绿道空间结构,全面提升绿道服务功能,构建连通城乡的生态网络体系。新建省级绿道283.1公里,实现省级绿道主线全线贯通。围绕城市空间规划和近期热点开发区域、结合老小区改造、城市河道综合整治,加密城市绿道,提升建成区绿道覆盖率,让建设成果更多惠及百姓。以三江两岸绿道建设为核心,加强沿线历史遗存和古树名木保护,系统梳理人文典故,融入新时代特色元素,统筹沿线历史文化街区、湿地文化、自然生态景观,实现文化场景、事件、线索的重塑。以展现乡村风采为目标,做好乡村绿道建设,延伸旅游产业链,突出生态性和休闲性。加强绿道与公共空间、景区、体育文化设施、居住区等的联系,实现城市级以上绿道与高速公路、铁路、河道等屏障的立体交叉,打通绿道断点50处以上,每区完善衔接线5条以上。

(五)奋力推进大城北全面崛起
按照“历史与现实交汇、自然与人文交融、产业与城市共兴”的功能定位,坚持以推进“大城北555工程”为着力点,加快推动城北地区城市有机更新。至2025年,大城北区域“骨干”交通互联互通,跨区、涉铁、涉河道路有效打通;市政设施与公共服务全面补齐,5-10-15分钟三级生活圈合理构建;大运河世界文化遗产公园标志性项目全面建成;将大城北地区建设成为“展示中华文明影响力凝聚力感召力的重要窗口”和“展示我国城市有机更新成果的重要窗口”。
重塑大城北发展本底。按照“连水系、清水质、亲水岸、通航道”的原则,加快推进“三纵两横”河网水系建设,全面改善大城北地区河道水质,提升城市防洪排涝能力,构建大运河、上塘河、西塘河生态廊道,以河道串联起大城北地区山水人文景观。完善城市绿地系统网络,同步加快沿河、环山城市绿道建设,构建连通可达的城市蓝绿系统。统筹好生态、生产、生活三大空间布局,在大运河两岸高标准建设品质开放的世界级滨水公共空间。以运河亚运公园、运河中央公园、北景园等项目建设为抓手,系统推进城市公园和社区公园建设。推进生态修复,加快实施已搬迁厂区土壤治理。
建成世界级工业遗存改造样板。高标准做好杭钢工业遗址有机更新,按照“保护好、传承好、利用好”的发展要求,以“时代感、标识性、原真性”为保护原则,进行城市土地的再利用,将“工业锈带”改造为“生活秀带”。融合工业遗产与生态绿地,通过新功能的植入和空间的再设计,在留住历史记忆的同时,建设成一个开放的、反映工业化时代文化特色的公共休闲场所,加快实现工业遗存功能环境重塑、历史文化传承、人居环境改善,成为展示现代城市发展进程的重要窗口。
提升大城北区域品质形象。以实施“五个一批”工程为基点,强化以大项目带建设、带改造、带保护、带发展、带治理,破解大城北地区住房难、交通难、就业难、环境差、发展慢等一揽子难题。以实施五大建设板块为载体,重塑实体、合零为整,破解空间开发碎片化、整体建设品质不高的问题。系统推进“555”工程建设,将大城北建设成城市功能完善、居民高品质生活的城市副中心。
优化提升大城北地区产业平台。坚定不移推进“腾笼换鸟”、“凤凰涅槃”,在三年行动的基础上,继续推进18家企业搬迁,淘汰落后产能,推动大城北地区产业结构调整。通过新制造业计划改变地块衰败老旧面貌,提升特色小镇能级,加快综合体园区建设,以点带面驱动大城北周边区域发展,激活片区活动。
打造标志性工程。锚定世界级文化地标的定位要求,按照策划、规划、设计、建设、运营全生命周期管理理念,全面推进以京杭大运河博物院等为代表的大运河国家文化公园杭州项目群建设,努力成为大运河文化保护传承利用和国家文化公园建设的样板。同时,以TOD开发模式为导向,全面推进杭钢、运河湾TOD综合开发示范项目,打造引领杭州轨道交通物业开发新样板。

四、加快推进新型城镇化,促进城乡融合发展
落实以人为核心的新型城镇化与乡村振兴战略,强化市域统筹、联动意识,坚持差异化定位,精心打造城市重点功能区块,高标准建设城市近郊型城镇,高质量推进美丽城镇建设,打响乡村美丽宜居品牌,绘好新时代全域美丽“富春山居图”。
(一)推动全域一体化融合发展
加强市域空间统筹。持续放大部分行政区划优化调整的综合效应,按照“优核强星”系统部署,强化城乡区域均衡发展,加快空间格局由市区向市域转变。着力优化提升核心城区中央活动区功能,努力成为“大杭州”的强劲极核。注重共性要求与个性特色相结合,切实增强“九大星城”综合承载力,与核心城区形成有效联动,提升城市整体功能。
倡导TOD开发模式。引导人口岗位用地向轨道交通沿线的高密度聚集,推动城市以走廊为轴线发展。加快推进“高铁+新城”,“地铁+新城”的站城一体建设,以西站枢纽、城东枢纽、艮山门场站等高铁设施建设;杭钢站、双浦车辆段、运河湾站、河景路站、西湖大学站、盈中车辆段、海潮路站、仓前车辆段等地铁站点为平台,打造一批不同层级的TOD示范项目,适当提升周站点周边开发强度与密度,全面推进“站城一体”、“三生融合”。
(二)推进美丽都市新城区建设
加快提升统筹资源配置能力和重大基础设施统筹建设能力,提升城市发展质量,提升城市能级。持续推进“东整、南启、西优、北建、中塑”的迭代升级,精心打造杭州云城、三江汇未来城市先行实践区、钱江新城二期、钱江世纪城、会展新城、大城北等城市重点功能区块,建设高品质的新型城市单元典范。加强重点地段、超大体量公共建筑、超高层地标建筑的整体风貌管控,加强自然生态、历史人文、景观敏感等重点区域城市与建筑风貌管理,打造一批世界一流的高品质特色空间、风貌街区和地标建筑。加强道路、给排水等基础设施的建设,推进智能化市政基础设施、智慧社区、城市道路基础设施智能感知系统等新型城市基础设施建设。
(三)坚持县(区)高品质建设
坚持县(区)城市高品质建设,依托重要城市建设单元,强化重大项目带动,推进“县城提质”行动,以县域为切入点推动城乡融合发展,围绕补短板、强弱项和新基建建设,推进以县城为重要载体的新型城镇化建设。提高县(区)级城区关键节点颜值,以建设国际一流大都市标准抓关键节点建设,重点建好城市门户、关键廊道和核心区块等集中展示城市形象和建设水平的重要窗口,将关键节点建设成为美丽县(区)级城区的点睛之笔。
(四)高水平谋划美丽城镇建设
全面建设新时代美丽城镇,实施“百镇样板、全域美丽”工程,以全市118个小城镇为实施对象,建设功能便民环境美、共享乐民生活美、兴业富民产业美、魅力亲民人文美、善治为民治理美的美丽城镇。发挥都市节点型、县域副中心型美丽城镇示范带动作用,推动美丽城镇组团化、集群化发展。深化“一镇一策一方案”,深入开展“五大提升行动”,持续深化美丽城镇建设”,全面保护山水林田湖生态本底,打造智慧互联的基础设施体系,建设蓝绿交织的生态城镇。以建成区为重点,统筹推进城镇村三级联动发展,加快构建全域覆盖、层级叠加、便利便民的镇村生活圈体系。按照“一镇一品”的要求,深入实施规划设计引领等专项行动,打造高品质人居环境,补齐小城镇基础设施和发展短板。

(五)打造美丽宜居乡村升级版
继续推进农村人居环境整治,重点提升农村基础设施水平,提升城乡一体化发展水平,促进城乡共富,全面提升乡村振兴水平,切实增进民生福祉,使人民群众真真切切感受到高质量发展成果,让共同富裕看得见、摸得着、真实可感。
提升农村基础设施水平。重点提升农村生活污水治理水平,按照“水清、无味、点绿、景美”八字方针,全面提升农村生活污水处理设施处理能力,探索零直排村建设;以市场化、专业化、规范化为导向,大力提高农村生活污水处理设施运维水平。持续巩固农村生活垃圾分类处理全覆盖,农村生活垃圾资源化利用率100%、无害化处理100%。持续推进农村“厕所革命”,提高农村公厕管理水平,公厕开放率达100%、设施完好率达到95%以上。打造“四好农村路”杭州样板,“十四五”期间投资40亿元,扎实推进县道大中修,县道桥梁改造工程,乡、村道大中修,农村公路高品质提升改造工程、联村联网公路工程等项目,高质量建设美丽乡村公路,实现乡乡都有产业路或旅游路等美丽公路。
提升农村居住品质。科学规划村庄建筑布局,保护开发杭派民居示范村,加强风貌控制,提升乡村美丽度,重拾乡村传统文化,全面提升传统村落保护与利用水平。创新农民集中建房模式,实行分区域有序批地建房,试点推广农房装配式建筑,规范提升乡村建筑标准。探索建设未来乡村,开展乡村建筑美学设计,创新开展传统建筑保护修缮工作,打造国际艺术气息和乡土原生态兼具的未来乡村建筑。

(未完待续)
0571-87035965
hzzsxh@126.com


返回顶部